咨询服务热线
0531-88881828
首页
走进好饰家
产品中心
新闻资讯
联系我们
NEW
新闻资讯
S
新闻资讯
公司动态
行业新闻
详细内容
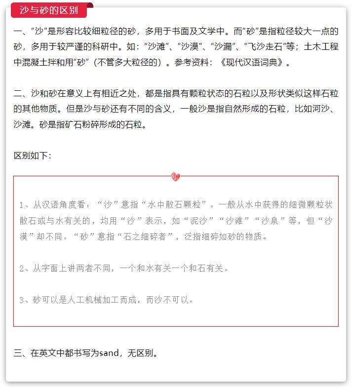
“沙”与“砂”有什么区别?涂料人必知!
声明:
本文部分资料和素材来源于网络,仅供学习交流,无意侵权,如有冒犯请联系我们删除,感谢理解。
上一篇
涂料圈这些人已被列入黑名单!
下一篇
冬季仿石漆施工注意事项及保护措施!
帮助中心
更多
走进好饰家
企业简介
服务支持
更多
产品服务
关于我们
更多
公司新闻
行业信息
关注我们
更多
服务中心
首页
产品中心
新闻资讯
联系我们
官方公众号
服务热线:
0531-88881828
周一至周日 8:00-18:00
立即咨询
H DAD 钻石